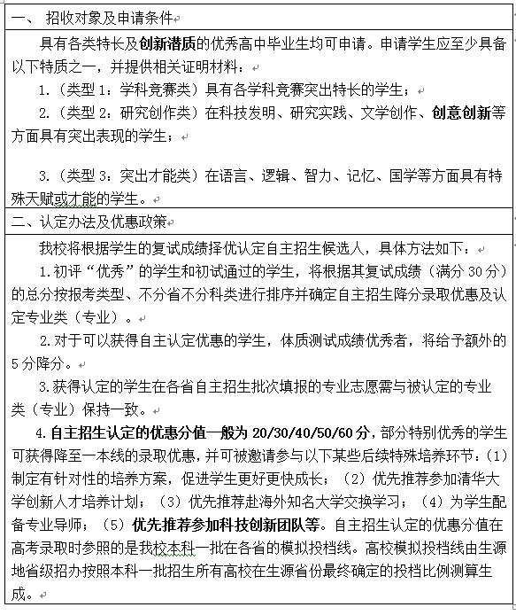
《中国浙江教育研究院李晓2016年1月5日讯》随着我国重点大学对各类创新发明人才的重视,越来越多的重点大学在创新发明人才方面的招生大幅度增加,也给予学子很多优惠政策。清华大学是国内首屈一指的重点大学,自然对创新发明方面的人才也很重视,那么,我们今天将为大家做一个清华大学对中学生创新发明招生简章的摘录及分享:

以上信息摘录自清华大学2015年招生简章。2016年招生简章暂可参考2015年招生简章。
关于《中学生(初三、高一、二)创新发明助您直通国家重点大学》培训、杭州小升初入学面谈辅导培训、入学推荐、英语、语文辅导,详细资讯请与杭州超限教育中心联系:0571-88868827,88912906,13958070697,18757560462。